上海开放大学普陀分校招生简章
电子注册开放灵活师资雄厚国家认可
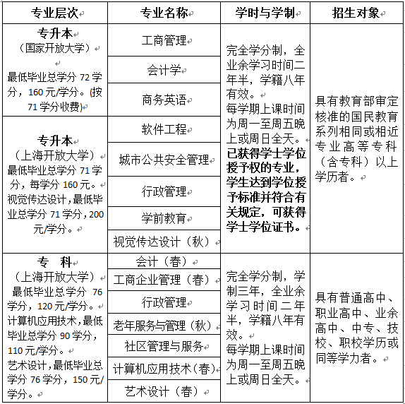
上海开放大学普陀分校是一所以现代远程开放教育为主、从事高等专科和本科学历教育的成人高校。学校开设理工类、经管类、文史类、法学类和艺术类15个专科、本科专业。现在校学生规模近2000名。学校秉承“为了一切学习者,一切为了学习者”的办学宗旨,坚持“以人为本,适应社会发展”,突出“开放灵活,促进终身学习”的办学理念,努力倡导“有教无类、乐学致远”的优良校风。

(每年3月、9月春秋两季开学,原则上不满20名学生不在本校区开班)
报名手续:凭身份证和毕业证书原件、复印件、1张一寸报名照报名,非本市户籍还需提供在本市居住或工作的相关证明,缴纳报名费14元,专升本另缴纳入学测试费52元。同时缴纳第一学期学杂费。
地址:普陀区曹杨路805号(三汽公司对面)
联系方式:62541170、62541651、62549854